案例来源:
青岛科技大学自动化学院——牛得存老师课题组
案例说明:实际搭建模块化多电平变换器硬件电路,Typhoon HIL402当作控制器,即采用快速控制原型(RCP)的方式,可方便快速地搭建和验证所研究的模块化多电平变换器控制算法。基于该研究场景发表了论文《Low-Capacitance Operation and Its Hierarchical Control for STATCOM Based on T-type Converter with Modular Multilevel DC-Link》(doi: 10.1109/TPEL.2024.3466136)被IEEE旗下国际顶级期刊IEEE Transactions on Power Electronics收录,案例详情可参考文后论文链接。
研究方向:模块化多电平变换器拓扑与控制、谐波抑制。
应用场景及研究问题:STATCOM在高比例新能源电网中可为电网电压稳定提供重要支撑。与传统多电平STATCOM相比,基于T型变换器和模块化多电平直流链(MMDTC)的STATCOM在器件数量、硬件成本和抵抗电网电压不平衡能力方面具有一定优势。但是,MMDTC型STATCOM在传统运行模式下,每个子模块均需配置高容值电容,导致电容体积大、成本高。本论文通过深层次理论分析,发现容性无功补偿模式下电容电压波动与其桥臂电压同相位,感性无功补偿模式下则相反。基于此发现,提出低容值运行模式,显著降低了电容体积和成本。
实现方式及成果展示:
图1 硬件实验平台
在实验室搭建的MMDTC-STATCOM实验平台如图1所示。Typhoon HIL 402用作控制器通过USB数据线与电脑连接,电脑上运行图形化监控界面SCADA进行指令操作;主电路的数字量输入和模拟量输出与Typhoon HIL 402的I/O口连接,进行PWM信号和采样信号传输。

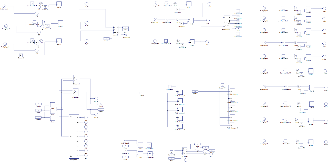
图2 HIL402控制算法模型
在软件中搭建了MMDTC-STATCOM仿真模型,元件库中有大量常用的电路拓扑结构可直接使用,仿真步长低至1us。另外,其具备简单直观的图形化控件式监控界面,建立易于理解的可视化模型运行监控界面。Typhoon HIL402具有充足的高速 I/O接口,包括16路模拟量输入、16路模拟量输出、32路数字量输出以及32路数字量输入。下图展示了部分实时仿真模型图及实验波形图。

图3 HIL402 MMC Leg模块

图4 HIL402模块化多电平模型建模

图5 模型运行监控界面

图6 实验波形
案例小节Typhoon HIL 402图形化界面代替了传统代码式编程,简单易学,缩短了电力电子实验开发周期。相比传统的实物测试平台,Typhoon HIL 402仿真平台降低了对场地、资金、时间和人力的投入,有效降低了研发成本。